内在价值在欧盟委员会《VAT 电子商务规则说明》中有明确描述
进口一站式服务(IOSS)方案适用于 低价值商品(进口时货物内在价值不超过150欧元的货物托运)
《欧盟理事会指令(EU)2017/2455、理事会指令(EU)2019/1995、欧盟执行条例(EU)2019/2026 关于VAT电子商务规则的说明》中将内在价值描述为
(a) 对于商业货物:货物本身的价格,在出口至欧盟关税区时的售价,不包括运输和保险费用,除非这些费用包含在价格中且未在发票上单独列明,同时排除海关当局可从任何相关文件中查明的其他税费;
税费和费用;
(b) 对于非商业性质的货物:如果这些货物被出售出口至欧盟关税区,则应支付的价格。
货物本身的价格。
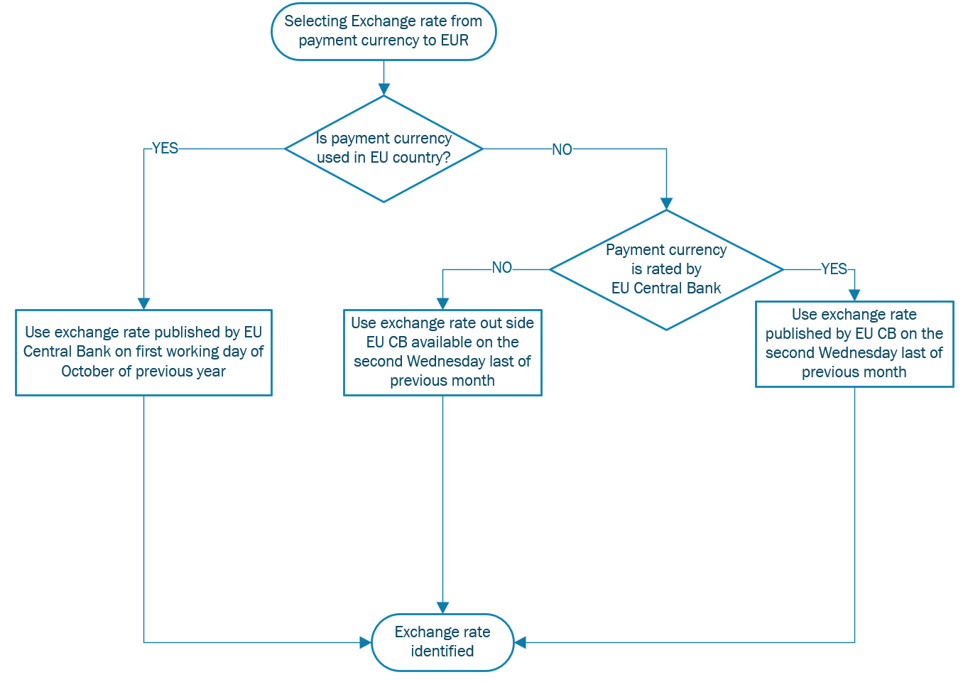
阈值计算的汇率确定
法律依据
非欧盟货币 → 欧盟委员会执行条例(EU)2015/2447 第146条 UCC 第146条
欧洲货币 → 欧盟委员会执行条例(EU)2015/2447 第369zc条、第369l条、第369y条
汇率确定逻辑
英镑被视为欧盟货币,因为它在北爱尔兰使用(ISO国家代码 XI)
2025年欧盟货币使用的汇率
| 欧盟货币 | 兑换至 | 2026年汇率 |
| BGN | EUR | 0.5113 |
| CZK | EUR | 0.0412 |
| DKK | EUR | 0.134 |
| GBP | EUR | 1.1489 |
| HUF | EUR | 0.0026 |
| PLN | EUR | 0.2349 |
| RON | EUR | 0.1968 |
| SEK | EUR | 0.0907 |
下面通过几个示例来说明如何确定内在价值。
示例1: 发票显示支付的货物总价,未区分货物净价和运输费用。VAT金额单独列示。
| 发票中标明的货物价格: | 140欧元 |
| VAT(20%)发票中标明的金额: | 28欧元 |
| 发票总金额: | 168欧元 |
在此示例中,发票中未单独列出运输费用,因此无法将其排除。然而,货物净价不超过150欧元,
因此可以使用IOSS,进口时不征收VAT或关税。
示例2:发票显示支付的货物总价,并区分了货物净价和运输费用。VAT金额单独列示。
| 发票中标明的货物价格: | 140欧元 |
| 发票中标明的运输费用: | 20欧元 |
| VAT(20%)发票中标明的金额: | 32欧元 |
| 发票总金额: | 192欧元 |
在此示例中,订单/发票中单独列出了运输费用,因此运输费用被排除在内在价值之外。货物的内在价值不超过150欧元,
因此可以使用IOSS,进口时不征收VAT或关税。需注意的是,VAT适用于销售总额(例如,
货物价值160欧元加上运输费用)。